微信又出大招!文件撤回功能来袭,用户欢呼雀跃
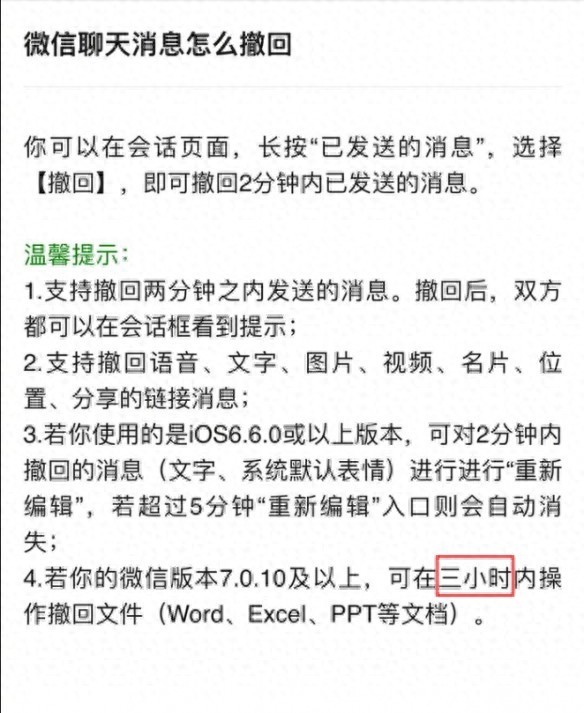
看看!微信又送给我们一个大惊喜!文件消息终于可以撤回了!这下误发文件的尴尬时刻就解决了,只要在3小时内撤回就行。以后不用再担心那些不小心发给领导或客户的错文件了,轻轻一个撤回按钮,问题解决!更妙的是,撤回同步手机和电脑端,再也不用担心不同端的文件不一致啦!

这个功能一推出,朋友圈瞬间炸开了锅。大家纷纷表示:“又是一个为用户节省社交尴尬的创新功能呀!”“微信的产品经理们简直是用户体验的代名词,真的太理解我们的需要了!”除了赞叹,用户们还迫不及待地掏出手机,找出先前发送错的文件,狂按撤回键,仿佛在享受一场“删除历史错误”的盛宴。

当然,总有些担心纠结的用户提出疑虑:“收到方会不会知道内容被撤回了啊?”不过微信早已想到这一点,撤回后的通知只会显示”文件消息已被撤回,不会透露任何撤回文件的详情,用户的隐私得以保护。

有了文件撤回功能,相信用户会更加大方地发送各种文件,即使发送错了也可以补救。这项功能只是微信一系列提升用户体验的举措中的一个,相信未来会有更多惊喜等待我们!文件撤回来了,让我们一起享受微信带来的便利生活吧!
如果喜欢这篇文章不妨点个赞哦!
标签:
73
收藏!2024年山东专升本各院校录取分数线! 今天汇总整理2024年山东专升本录取分数线,供同学们参考,大家可以预设一下自己的目标院校与现在分数有什么差距,及时查漏补缺,做好...
199
如何拥有“好气质” 许多人的口头禅是“主要看气质”,但气质真正的含义,也并没有几个人能参透。气质与美貌并不是相对立而存在的,比如说韩雪就是美貌与气质并存。 1.气质的人...
56
民航局确认搭载132人客机在广西藤县坠毁,失事前3分钟极速坠落二万余英尺 据中国民航局官网消息,2022年3月21日,东航一架波音737客机在执行昆明——广州航班任务时,于梧州上空失...
160
美通(物美)卡的使用范围以及如何回收 美通卡是北京物美控股集团有限公司发行的购物卡,此卡分为记名和不记名的,不记名美通卡种类:美通卡和美通券。此类卡丢失不挂失、不补...
187
美国成人网站将投资《超感猎杀》第三季?称“将是一场伟大的行动 今年网飞的“头牌”神剧《超感猎杀》第二季回归,在上半年各大神剧齐回归的热潮中,占据了自己的“一席之地”...
98
马云净资产218亿美元跃居中国首富 比马化腾多55亿 【TechWeb报道】8月28日消息,根据彭博亿万富豪指数,阿里巴巴集团创始人兼董事局主席马云拥有218亿美元净资产,成为中国首富。位...
91
老照片纪录:拥有三条腿,两个生殖器官的男人 世界上真存在三条腿、两个生殖器官的男人,它叫做弗朗西斯科·伦蒂尼,出生于1889年。 令人惊奇的是,这并不是后天形成,而是天生...
52
枯草芽孢杆菌的作用和功效 枯草芽孢杆菌是芽孢杆菌属的一种,广泛分布于土壤及腐败的有机物中,同时也是植物体内常见的内生细菌。被广泛运用还得益于它在增强作物抗性、促进作...
149
精神小伙内马尔的帅气照片,球技和颜值都很高,值得收藏 2018年7月2日,俄罗斯萨马拉,2018俄罗斯世界杯1/8决赛,巴西VS墨西哥。内马尔进球庆祝 年轻时的内马尔 大巴黎的定妆照 能否...
111
迪丽热巴《六扇门》首演侠女,与林峰、方中信搭戏 《六扇门》是由林峰、迪丽热巴、方中信、等主演的一部古装武侠剧 此图乃男主林峰剧照。(BY:头条编辑海瑛月) 女主迪丽热巴...
119
500ml白酒是一斤吗? 你是否在酒桌上跟好友对酒量争过高低,你半斤,我七两,最后有人表示:斤把酒不在话下! 那500ml白酒是一斤吗? 通常情况下,我们会认为,一瓶500ml白酒就是一...
182
「火影壁纸」带土黑色特辑,希望每个好女孩身边都有一个带土 喜欢就关注我吧 私信“火影”即可获取原图 图片来源于网络,侵删...
75
全国各省级车牌首字母汇总图(务必收藏!) 车牌号首字母释义: 现行民用车牌为92式,自1994年7月开始全国使用,92式车牌号的第一个是汉字:代表该车户口所在省的简称:如北京就...
111
潘长江音乐小品之《过河》,能唱能跳才艺满满,逗乐观众 视频加载中......
72
南充市 :南充站和南充北站可直达100余个地级市 #南充头条##南充铁路#截止2024年7月,南充市已已开通3条客运铁路 ,运营总里程409公里,开通运行城市26座。 南充站可直达84个地级城市...
92
降温有望!台风“白鹿”今早已拐弯登陆!最新路径预测曝光…… 最近几天 快被珠海高温 热化了 台风“白鹿” 给大家降暑带来了一丝希望 但谁知 “白鹿”默默拐了两个弯 去了隔壁...
150
济公活佛 济公的故事在民间流传很广,其中比较有名的故事 活佛济公:济癫和尚、济公、道济和尚、大慈大悲大仁大慧紫金罗汉阿那尊者神功广济先师三元赞化天尊。姓李名修缘,号...
101
郭正勇率队到贵州淦宸新型环保建材有限公司调研 4月19日,市委书记郭正勇率队到贵州淦宸新型环保建材有限公司调研。市领导唐兴江、李沛福及市工信、环保、国土等相关单位(部门...
75
大家知道,30岁的女人心态都有哪些变化吗? 30岁的年纪,而立之年,没有了少女的单纯,多了份妇女的生熟。 女人步入30岁,心态都有哪些变化呢。 一:多了份责任感 30岁的女人多数...
111
百万伪军,从哪里来,后又流向哪里(2) - 东亚皇协军(汉奸武装军队) 大家好,我是探秘者,本期我们将聊聊东亚皇协军 东亚皇协军,也称兴亚黄军、黄军,是指1940年至1942年抗日战争期...