中概股私有化 - 最后的盛宴(一)
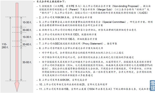
什么是私有化不用我说了,私有化流程具体每一步可能很多人还不是那么清楚,给大家画了个图,具体如下:

私有化流程中有这么几个关键节点,需要思考:
(1)公告宣布收入私有化offer:为什么要私有化,动机是什么?真的假的?
(2)成立特别委员会,雇佣律师、财务顾问:雇佣了谁?花了大钱雇了知名投行律所还是不知名的律所?侧面私有化严肃程度。
(3)签署具有法律约束力的方案:有一些公司在宣布收到非法律效力的私有化offer之后就没有然后了。。
(4)股东大会投票:看注册地在哪,开曼的话一般2/3投票同意即可通过
私有化过程中,为什么会产生套利机会呢?我们以分众传媒为例:

股票市场其实是很情绪化的, 经常上下波动,对于私有化,套利机会就来自于股价的波动。从上面分众的例子可以看出,股价波动一般分为两个阶段:第一个阶段是从宣布私有化到正式签署法律效力协议之前,第二个是签署协议之后到deal close。其实两个阶段都有机会。
以分众为例,第一阶段年化收益率大概在23%,第二阶段同样可以达到23%。一般来说年化20%-30%是没问题的。当然,重要的是要确定这个私有化交易是不是真的,还是大股东忽悠来抬升股价的。比如XXX、公司
这里涉及到两个问题,(1)私有化能否成功如何判断,如何从细节挖掘,历史成功概率多大?(2)私有化有长有短,一般流程是多长时间?
休息时间到,下回分解。
补充一句,私有化套利不仅仅在美国可行,在欧洲、香港、日本市场同样有相同的机会。由此还可衍生出逻辑相同的并购套利策略。下面给大家看一个香港市场的套利机会:

跟踪私有化其实也挺累的,要跟踪每一个公告的公司,读offer,读13D、13E,看条款,经常好几百页。当然最厉害的还是直接私有化上市公司,比如 @Ricky
标签:
173
张也55岁仍未婚与63岁的吕继宏互相陪伴多年,不结婚也幸福! 张也和吕继宏:未婚相伴,幸福不减 在娱乐圈中,张也和吕继宏是一对备受瞩目的情侣。他们相识多年,相互陪伴,虽然...
57
云南省昆明市嵩明县三个值得一去的旅游景点,喜欢的不要错过了 嵩明县,隶属云南昆明市,面积1357.29平方公里,素有“滇中粮仓”、“花灯之乡”、“龙狮之乡”美誉。境内著名的...
199
油炸鱼块怎么炸又脆又酥?外酥里嫩!轻松炸出美味鱼块的技巧 油炸鱼块酥脆秘籍,一学就会,每天都是每年里的好日子。哈喽大家好,我是小九。今天来聊一聊油炸鱼块怎么炸又脆又...
146
武昌⇋汉口2元,比地铁还快! 来源:【长江云】 武昌⇋汉口2元直达 比地铁还快! 社交平台截图。 记者在12306网站上 搜索发现 武昌站和汉口站之间 开通了多趟列车 其中武昌往汉口方...
109
为什么KTV包厢里面有厕所,有啥特殊的用意?KTV服务员告诉你内情 去过KTV的朋友们都知道,基本上KTV的包厢里面都会有厕所,只要是稍微高档一点的,豪华一点的KTV里面,基本上每个包...
59
特价机票围猎攻略 特价机票围猎攻略。 1. 提前规划购票。一般国内机票提前 1-2 个月购买,国际机票提前 3-4 个月购买较好,但部分航司在起飞前一两天因需提高客座率也可能放出特价...
94
伊朗突遭连环爆炸,全球关注:是谁在鬼打墙? 2024年1月3日,伊朗的克尔曼城传来了惊人的消息。两次大爆炸在短短的十分钟内接连发生,这场袭击,犹如黑夜的烈焰中的弹珠,让伊朗...
158
写出你知道的30种职业 随着时代的进步,那些我们不曾接触过的职业像雨后春笋般,悄然出现,让我们来统计统计我们知道的职业吧。 1.父母:为人父母是终身职业,终身在岗,关系家...
87
为什么我们总是跟最爱的那个人有缘无分? 我们酒店的前台小敏跟她相恋了三年多的男朋友分手了,原因是双方家庭在商量婚礼事宜的时候未能达成一致。 半年前就听说小敏要跟她男...
51
实力派于和伟,一个演得了曹操、扮得像秦始皇的刘备 1971年生人的于和伟,出生于辽宁省抚顺市东洲区,中国内地男演员,毕业于上海戏剧学院1996届表演本科班。早年隐匿于各大影视...
172
上海市足球协会信息化平台 上线啦! 平台不仅面向 足球协会、裁判员、教练员 俱乐部、运动员等群体 足球爱好者、家长等广大群众 也能在平台上观看 专业的足球网课哦! 随着科技...
69
盘点3款续航100公里的48V电动车,哪款更入你法眼?为什么? 虽然目前市场上很多电摩续航都能达到100公里以上,但对于48V的新国标电动车来说,却很少有车型能达到100公里。对此,经...
95
年底想换手机别乱买,2019这三款才是首选,用4年都没问题 马上就要到2019年年底了,有不少的朋友都想换个新手机过年。2019年发布了不少的新机,但是,这4款才是最值得入手的,如果...
175
刘晏含最适合的球队是天津女排 天津公益赛,刘晏含代表天津女排出场打满了三局,展现了球星的魅力。比赛结束后天津王宝泉表示了对刘晏含的欣赏,刘晏含对天津女排表示羡慕。至...
118
俩窃贼偷车炫技,民警寻踪抓获! 夜间停车,要关好车门,车内最好也不要放置财物。这样的话,咱们提醒过很多次,然而有些人就是粗心大意,夜间停车车钥匙都不带走。 眼前的这...
96
利益 #寻找热爱表达的你#利益这个概念在我们的日常生活中扮演着重要的角色。它通常是指个人或团体在某种情况下所获得的有形或无形的收益。在经济、政治和社会领域中,利益的概...
179
紧急辟谣!网传大连爆发XK5病毒致4人死亡?官方连夜回应! 千万别吃鱼!大连已感染3000多人 ,一则“XK5病毒致4人死亡”的消息在家族群疯传,张阿姨吓得赶紧扔掉刚买的草鱼。 然而...
83
今起北京迎返程高峰 7条地铁延时运营 北京青年报记者从市交通委获悉,2月2日至2月4日(农历正月初五至初七),北京将迎来春运返京客流高峰,预计2月4日为返京客流峰值,进出京约...
162
韩寒为什么不再写书了? 韩寒当年也是横空出世的文学才子,是很多人特别是男生学生时期的文学偶像,我当年中二时期也很爱看他的作品,觉得他懂得真多,被他犀利幽默的文笔折服...
117
关于师生情的现代诗歌《一株紫丁香》——朗诵配乐诗歌 踮起脚尖儿。 走进浓绿的小院。 我们把一株紫丁香, 栽在老师窗前。 老师,老师, 就让它绿dao色的枝叶, 伸进您的窗口,...