台达CP2000 系列变频器说明书,参数表,故障代码
台达CP2000 系列变频器说明书,参数表,故障代码
台达风机水泵专用矢量控制变频器 CP2000 系列。延续台达集团设计团队对节能省电理念的一贯风格,推出针对风机和水泵应用特制化、PID 智能调适、更优化设计的产业极致性能变频器。 具有无感测矢量控制,多段可设定的 V/F 控制曲线设定及软启动的实用功能,台达CP2000 系列变频器提供变动转矩负载及高超的节能效益。在风机水泵行业广受好评,等到了广东用户的交口称赞。
台达CP2000 系列变频器产品外观::

台达CP2000 系列变频器产品接线图::

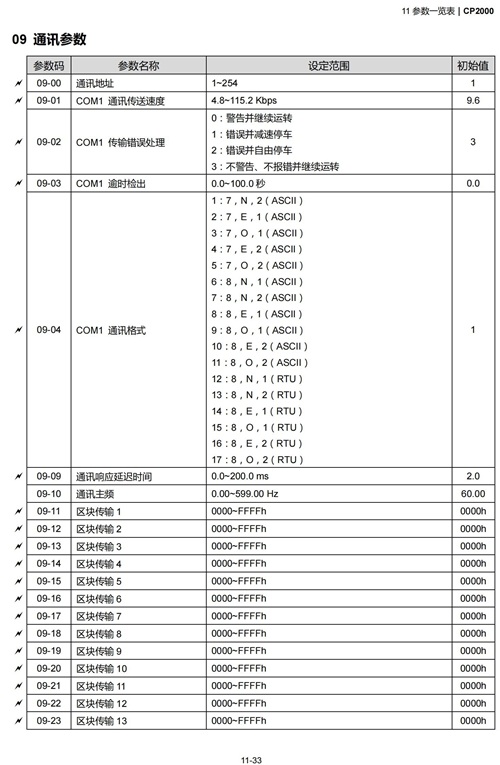
台达CP2000 系列变频器参数简表:




























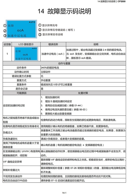
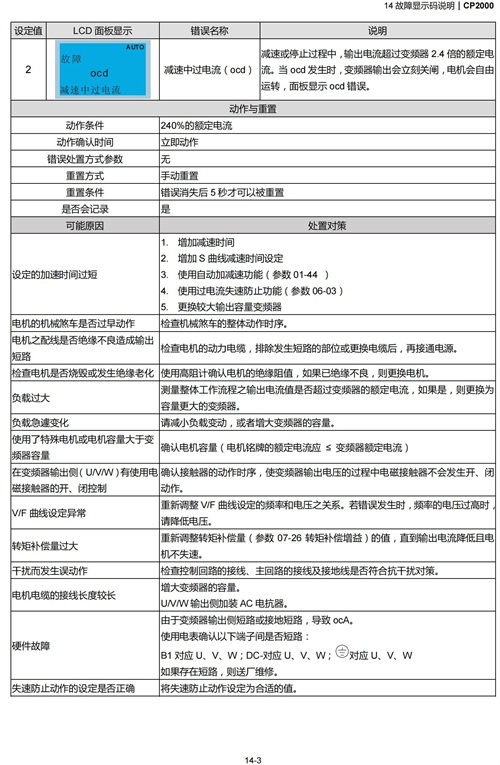
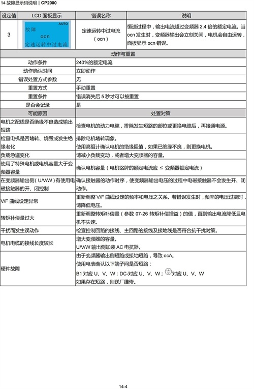
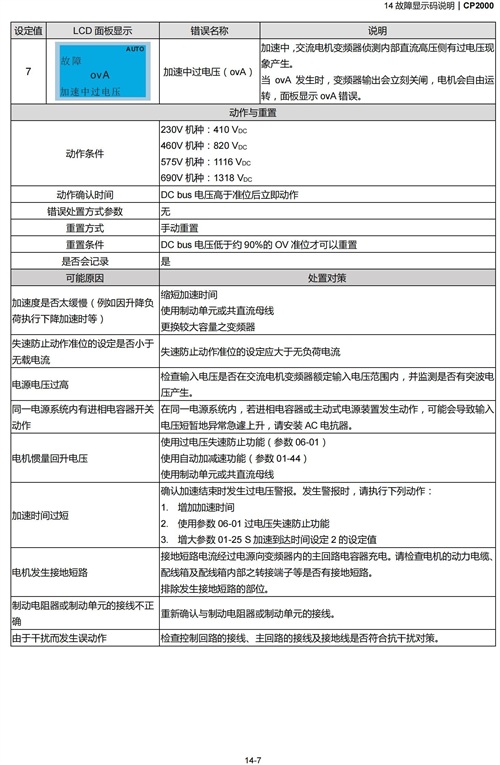
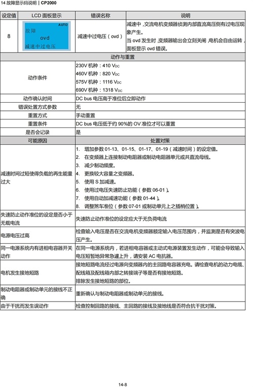
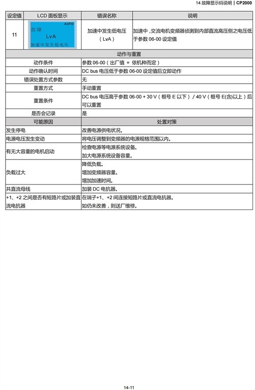
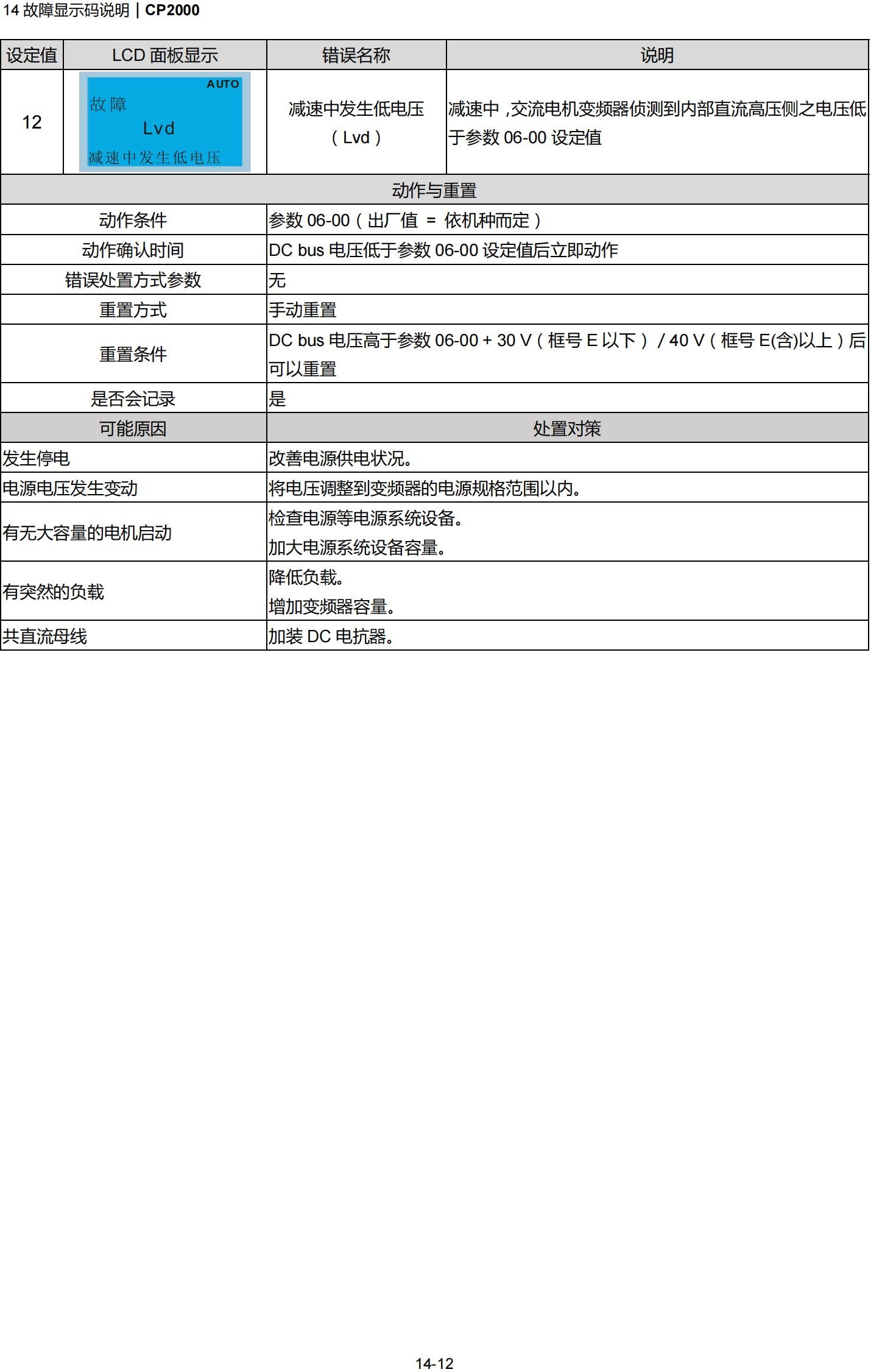
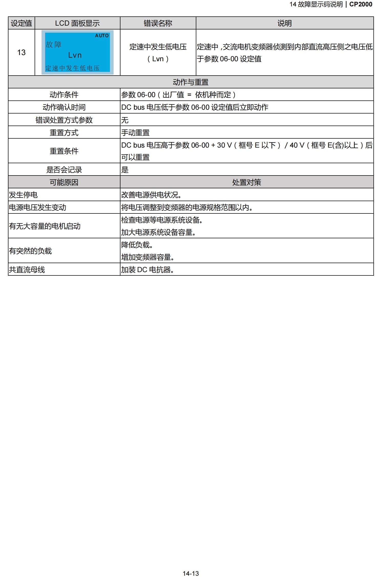
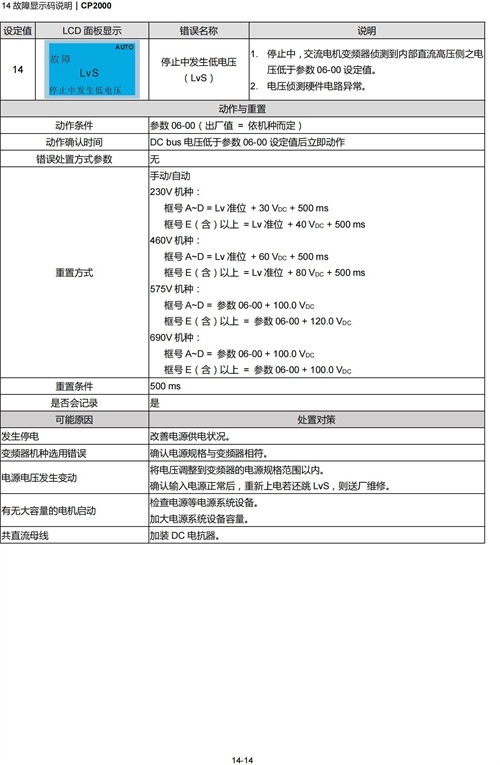
台达CP2000 系列变频器的故障代码有点多,而且也是液晶显示器显示的中文信息,相信大家就一目了然了!
我们就贴几张比较典型的故障代码图片出来,简单的介绍一下:
1,故障代码OCA:加速中过流。加速过程中如果输出电流超过变频器额定电流的2.4倍,变频器会跳此故障代码,变频器会立即关断输出,电机会自由停车。面板显示OCA代码,也有中文信息提示:加速中过电流。
这个故障可以手动复位,但是需要错误消失5秒后才能重新启动机器设备。
一般情况下出现这个故障的原因是加速时间设定过短引起的,我们只需要把加速时间设定长一点,尽量符合负载的加速特性即可解决这个问题。当然,变频器选择功率和电机负载不匹配也会出现这个问题,另外输出端电线电缆绝缘老化,电机绝缘不良也会引起这个故障。解决方法就是更换电线或者电动机了。
其他故障在下面图中都可以轻松查看!
















标签:
101
美术史上那些被抢夺过的女人,衣服也不剩下。 鲁本斯的这幅《抢夺萨宾妇女》是艺术史上一个非常流行的绘画题材,很多重要的艺术大师包括丢勒、毕加索等都曾对其进行过描绘。...
80
“油菜花儿开 三湘等您来” 2023 湖南油菜花节盛大启幕 来源:【中国食品报】 雨润田园菜花香,三湘大地换金装。3月9日上午,2023湖南油菜花节启动仪式在主会场湖南省益阳市南县乌...
61
多款雪人创意手工,冬天手工必备 全国大范围降温, 连穿短袖的广东人也表示秋天终于来了 而在冬季了肯定少不了做雪人 在北方这么冷带孩子堆个雪人也不容易 想想都有点冷 今天小...
97
清明节还在烧“天地银行”的纸钱?这些行为可能涉嫌违法! 每年到了清明节的时候,很多家庭都要到墓园去进行祭扫活动,表达对祖先、亲人的思念之情,在进行扫墓活动的时候,鲜...
177
徐孟加落马,雅安市民庆祝:90万买不到的罪行,5700万的失控交易 2013年11月17日,雅安市民街头自发放鞭炮庆祝一个震撼的消息,市长徐孟加被纪委带走调查。徐孟加,曾是雅安市的市...
60
太湖之滨的教育明珠:湖州师范学院 在“绿水青山就是金山银山”理念的诞生地浙江湖州,矗立着一所与生态文明同频共振的学术殿堂——湖州师范学院。这里不仅是全国文明单位、国...
172
解读易经第十六卦:雷地豫(倪海厦老师关键点解读) 本专辑以倪海厦《天纪-人间道》为蓝本,解释易经各卦和人世间的事物发展及为人处事的关系。 本篇为倪师关键点解读。有改动...
114
1978年分田到户,1979年诞生万元户,树立典型只是时代的需要 文/柳成荫 1978年分田到户,1979年全国范围内宣传起“万元户”。所谓的万元户,顾名思义是指存款或者收入在10000元以上的...
177
用一块豆腐祝你新年兜住福气!“送福人”这样经营自己的“豆腐人生”→ 青春点亮中国年味儿,匠心酿造中华美食。豆腐,与“兜福”谐音,寓意在新的一年里能收获更多的福气。今...
171
七彩西昌|人从众,火炎焱,嗨不停,2018西昌火把节现场盛况(多图预警) 清凉夏日·燃情火把 2018中国·西昌凉山彝族火把节 8月5日晚 随着夜幕降临 音乐响起 今夜的狂欢活动在洛古...
154
男人和女人真的有纯友谊吗? 在当今社会,男女之间的友谊常常成为热议的话题。很多人认为,男女之间很难保持纯粹的友谊,那么这个观点真的成立吗?今天,我们就来探讨一下男人...
88
又Q又萌的小黄鸭头像 又Q又萌的小黄鸭头像 又Q又萌的小黄鸭头像 又Q又萌的小黄鸭头像 又Q又萌的小黄鸭头像 又Q又萌的小黄鸭头像 又Q又萌的小黄鸭头像 又Q又萌的小黄鸭头像 又Q又萌...
128
重庆女孩即兴热舞引爆全网!网友:这才是春节该有的 春节返程高峰,高速堵车本是令人烦恼的场景,但一位重庆女孩却巧妙地将堵车现场转变为“街舞舞台”。她即兴热舞,后方车主...
63
小甜文推荐:宠宠宠《唐家小猫》 图来源网上 书名:《唐家小猫》 作者:朝小诚 男主唐劲:是黑道家族的霸道总裁,因被仇家追杀时被小猫拯救,从此开启了追妻之路。他步步为营,...
167
神话故事:元始天尊 神话故事:洪荒上古十位大神第九位:元始天尊。 洪荒上古十位大神第九位:元始天尊。元始天尊又称玉清,元始天尊是道教三清之一,拥有无上的道法。他手持...
190
莫玄羽和魏无羡长的一样吗 莫玄羽和魏无羡,都是墨香铜臭原创小说《魔道祖师》及其衍生作品中角色。 莫玄羽原是兰陵金氏家主金光善的私生子,出生于莫家庄,长相十分秀逸的青...
192
福建商学院2024年高职分类考试录取分数统计 学校简介 福建商学院位于福建省福州市, 学校是在2016年经教育部批准设立的本科高校,它的前身校是福建商业高等专科学校和福建对外经...
169
涨知识啦,二十四节气歌,一月两节,一节十五天,你会唱嘛...
50
山东13岁女生遭辱骂扇踹逼下跪!教体局:5名打人者均未成年 近日,网传一段视频显示,一女生被多名女生威胁下跪并被踹倒在地,此过程中,被下跪女生还遭遇扇耳光、强迫吸烟和泼...
98
法国“铁面人”,戴铁面具,最终病死牢房,至今无人知道他是谁 17世纪60年代到18世纪初期,一个头戴铁面具的犯人被转移到著名的巴士底狱,被拘留者被命令,如果他摘下面具或表明...