华为云计算概念龙头股梳理
“云”是什么?云计算又是什么?
最开始人们用云来表示电信网,再后来,就用云来表示互联网和底层基础设施。

云计算是一种将计算能力和存储能力通过互联网等通信网络进行建立、管理及投递的计算形式。华为云服务器是华为公司推出的一种云计算产品。

废话少说,直接进入主题:华为云计算概念股票盘点!华为云计算概念包含四大板块:算力、基础软件、硬件配件、应用落地
(1)算力龙头:
神州数码、拓维信息、四川长虹、同方股份、广电运通、远东传动
同方股份:2023年2月16日公开信息显示同方计算机联合华为,推出基于昇腾技术的AI服务器,并与北京昇腾人工智能计算中心签约达成合作,预计算力使用规模超过248P。(央企)
(2)硬件配件:
浪潮信息、易华录、卓易信息
易华录:华为合作伙伴,主营业务数字经济基础设施建设、数据运营等等。(央企)
(3)基础软件:
东方通、宝兰德、麒麟信安、统信软件、海量数据
海量数据:内首家以数据库为主营业务的主板上市企业。凭借企业级数据库存储方面的优异表现,荣获华为“2022存储方案伙伴金奖”。
(4)应用落地:
中科软、润和软件、汉得信息、常山北明、千方科技、软通动力、能科科技、金山办公、中远海科、中望软件、用友网络云从科技
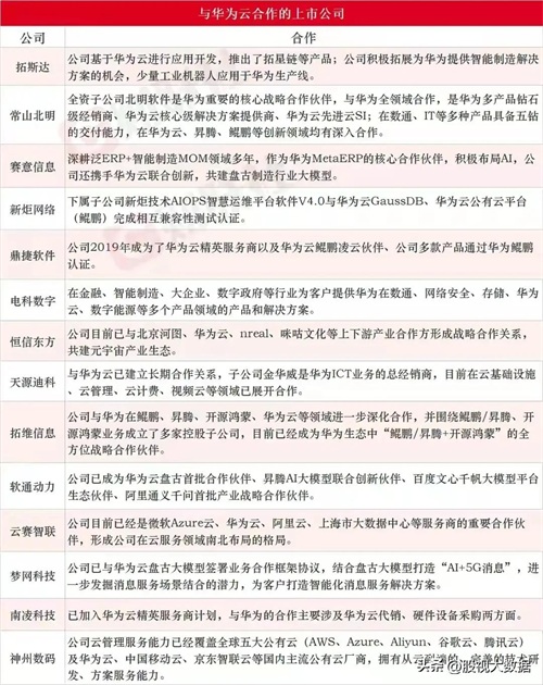
常山北明:公司是华为最大的经销商,同时华为也向北明软件购买一些行业应用解决方案。国内著名的新一代IT架构解决方案提供商,智慧城市、平安城市的解决方案及运营服务提供商,大型数据中心的建设、管理、运维及服务提供商。(国企)
中远海科:主要从事智慧交通、智慧航运、智慧物流、智慧安防等领域的业务。2022年2月26日回复称公司与华为存在设备采购、软件技术等业务合作。(央企)

电科数字:中国大陆IT行业首家上市公司,华为是公司重要客户之一。合作领域:行业信息化解决方案以及数据中心智能化解决方案两大业务。(央企)


【郑重声明】以上资料仅供参考,不作为任何投资依据,后果自负。股市有风险,投资需谨慎