2025年中国柔性触觉传感器行业分类、相关政策及下游应用分析
柔性触觉传感器,又被称为“电子皮肤”或“机器人智能皮肤”,是一种基于人类皮肤灵感而大面积集成各种压敏器件的电子设备。它不仅可以实现生物皮肤已有的功能,如感知环境中的接触力、温度、湿度、震动、材质、软硬等特性,而且具备优良的透明性、柔韧性、延展性,质地较软、易弯折、轻便、可扩展性强、分辨率高等特点。这使得柔性触觉传感器能够覆盖在非规则、非平面的物体表面,快速、高效地感应到周围环境中微弱信号的变化。柔性触觉传感器分为压阻式(电阻)、压电式、电容式、光电式、磁敏式、光纤式和超声式等

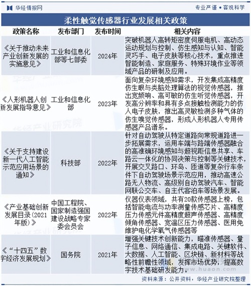
柔性触觉传感器行业发展得到了国家政策的大力支持。以2024年为例,中国工信部等7部门发布了《关于推动未来产业创新发展的实施意见》,该意见中明确提出了要突破包括仿生感知与认知、智能灵巧手、电子皮肤等核心技术,并重点推进这些技术在智能制造、家庭服务、特殊环境作业等领域产品的研制及应用。

本文节选自华经产业研究院发布的《2025年全球及中国柔性触觉传感器(电子皮肤)行业现状分析,中国企业市场竞争力将得到进一步提升「图」》,如需获取全文内容,可进入华经情报网搜索查看。
柔性触觉传感器行业的产业链涵盖了多个环节,包括原材料供应、传感器设计与制造、系统集成与应用开发,以及最终的产品销售与服务。在上游环节,原材料包括各种导电材料、柔性基底材料、封装材料等;下游环节则是系统集成与应用开发,主要应用于健康监测、人机交互和机器感知领域。

全球人形机器人行业市场规模正在经历一个显著的增长阶段。人形机器人作为科技领域的热门赛道,其市场规模和增长潜力都受到了业界的广泛关注。2025年全球人形机器人市场规模已经达到了15亿美元。根据预测,随着技术的进步和应用领域的拓展,预计到2028年全球人形机器人市场规模将增至138亿美元,年均复合增长率达到50.29%。

华经产业研究院为助力企业、科研、投资机构等单位了解柔性触觉传感器行业发展态势及未来趋势,特重磅推出《2024-2030年中国柔性触觉传感器行业市场深度研究及投资规划建议报告》,本报告由华经产业研究院研究团队对柔性触觉传感器行业进行多年跟踪研究,使用桌面研究与定量调查、定性分析相结合的方式,全面解读柔性触觉传感器行业市场发展现状、上下游产业、竞争格局及重点企业等相关因素;科学运用研究模型,多维度对行业投资风险进行评估后精心研究编制。

报告目录:
第一章柔性触觉传感器行业发展概况
第一节 柔性触觉传感器行业定义与特征
一、柔性触觉传感器行业定义与分类
二、行业特征剖析
第二节 柔性触觉传感器行业经营模式分析
一、采购模式分析
二、生产模式分析
三、销售模式分析
四、盈利模式分析
第三节 柔性触觉传感器行业主要风险因素分析
一、政策和体制风险
二、原材料供应风险
三、市场竞争风险
四、技术风险
五、其他风险
第四节 柔性触觉传感器行业周期性、区域性特征分析
第五节 柔性触觉传感器行业进入壁垒
第六节 柔性触觉传感器行业产业链分析
第二章柔性触觉传感器行业运行环境分析
第一节 柔性触觉传感器行业政治法律环境分析
一、行业管理体制
二、行业相关标准
三、行业相关发展政策
第二节 柔性触觉传感器行业经济环境分析
一、全球宏观经济分析
二、国内宏观经济分析
三、经济环境对产业影响分析
第三节 柔性触觉传感器行业社会环境分析
一、柔性触觉传感器产业社会环境
二、社会环境对行业的影响
第四节 柔性触觉传感器行业技术环境分析
一、柔性触觉传感器技术分析
二、技术环境对产业影响分析
第三章2025年全球柔性触觉传感器行业运行分析
第一节 2025年全球柔性触觉传感器行业运行回顾
第二节 2025年全球柔性触觉传感器行业发展动态
第三节 2025年柔性触觉传感器行业区域竞争格局
第四节 重点区域市场现状及前景评估
一、北美市场概况及趋势
二、欧盟市场概况及趋势
三、亚太市场概况及趋势
第五节 2024-2030年全球柔性触觉传感器行业前景评估
第四章中国柔性触觉传感器行业经营情况分析
第一节 柔性触觉传感器行业发展概况分析
一、行业发展历程回顾
二、行业经营情况分析
第二节 柔性触觉传感器行业供给情况
一、2025-2025年中国柔性触觉传感器行业产能统计
二、2025-2025年中国柔性触觉传感器行业产量分析
第三节 柔性触觉传感器行业需求情况
一、2025-2025年中国柔性触觉传感器行业需求统计
二、柔性触觉传感器行业需求结构
第四节 柔性触觉传感器行业市场规模分析
一、2025-2025年中国柔性触觉传感器行业市场规模统计
二、需求规模区域分布
第五节 柔性触觉传感器行业价格走势及影响因素分析
一、2025-2025年中国柔性触觉传感器行业价格回顾
二、柔性触觉传感器行业价格影响因素分析
第五章2025-2025年柔性触觉传感器所属行业进出口分析
第一节 2025-2025年柔性触觉传感器所属行业出口分析
一、2025-2025年柔性触觉传感器所属行业出口总量分析
二、2025-2025年柔性触觉传感器所属行业出口总金额分析
三、柔性触觉传感器所属行业出口分国家情况
第二节 2025-2025年柔性触觉传感器所属行业进口分析
一、2025-2025年柔性触觉传感器所属行业进口总量分析
二、2025-2025年柔性触觉传感器所属行业进口总金额分析
三、柔性触觉传感器所属行业进口分国家情况
第六章柔性触觉传感器行业上游行业运行分析
第一节 上游原料A分析
一、上游A行业生产分析
二、上游A行业销售分析
二、2024-2030年上游A行业发展趋势
第二节 上游原料B分析
一、上游B行业生产分析
二、上游B行业销售分析
二、2024-2030年上游B行业发展趋势
第三节 上游产业对柔性触觉传感器行业影响分析
第七章柔性触觉传感器行业下游行业运行分析
第一节 下游需求市场A分析
一、下游A行业发展概况
二、2024-2030年下游A行业发展趋势
第二节 下游需求市场B分析
一、下游B行业发展概况
二、2024-2030年下游B行业发展趋势
第三节 下游需求市场对柔性触觉传感器行业影响分析
第八章2025-2025年柔性触觉传感器行业各区域市场概况
第一节 华北地区柔性触觉传感器行业分析
一、华北地区经济发展现状分析
二、市场规模情况分析
三、市场需求情况分析
四、行业发展前景预测
第二节 东北地区柔性触觉传感器行业分析
一、东北地区经济发展现状分析
二、市场规模情况分析
三、市场需求情况分析
四、行业发展前景预测
第三节 华东地区柔性触觉传感器行业分析
一、华东地区经济发展现状分析
二、市场规模情况分析
三、市场需求情况分析
四、行业发展前景预测
第四节 中南地区柔性触觉传感器行业分析
一、中南地区经济发展现状分析
二、市场规模情况分析
三、市场需求情况分析
四、行业发展前景预测
第五节 西部地区柔性触觉传感器行业分析
一、西部地区经济发展现状分析
二、市场规模情况分析
三、市场需求情况分析
四、行业发展前景预测
第九章2025年中国柔性触觉传感器行业竞争格局分析
第一节 柔性触觉传感器行业竞争格局
一、市场集中度分析
二、区域集中度分析
第二节 柔性触觉传感器行业五力竞争分析
一、现有企业间竞争
二、潜在进入者分析
三、替代品威胁分析
四、供应商议价能力
五、客户议价能力
第三节 中国柔性触觉传感器行业竞争力分析
第四节 国内柔性触觉传感器企业竞争力提升策略
第十章柔性触觉传感器行业主要优势企业分析
第一节 公司1
一、企业简介
二、企业经营状况及竞争力分析
三、重点产品/业务分析
第二节 公司2
一、企业简介
二、企业经营状况及竞争力分析
三、重点产品/业务分析
第三节 公司3
一、企业简介
二、企业经营状况及竞争力分析
三、重点产品/业务分析
第四节 公司4
一、企业简介
二、企业经营状况及竞争力分析
三、重点产品/业务分析
第五节 公司5
一、企业简介
二、企业经营状况及竞争力分析
三、重点产品/业务分析
第十一章2024-2030年中国柔性触觉传感器行业发展前景预测
第一节 影响柔性触觉传感器行业发展的主要因素
一、行业发展驱动因素分析
二、行业发展制约因素分析
第二节 2024-2030年中国柔性触觉传感器行业发展趋势预测
第三节 2024-2030年中国柔性触觉传感器行业产量预测
第四节 2024-2030年中国柔性触觉传感器行业需求预测
第五节 2024-2030年中国柔性触觉传感器行业市场规模预测
第六节 2024-2030年中国柔性触觉传感器行业价格走势预测图
第十二章研究结论及投资建议
第一节 柔性触觉传感器行业研究结论
第二节 柔性触觉传感器行业投资价值评估
第三节 柔性触觉传感器行业投资建议
一、行业发展策略建议
二、行业投资方向建议
三、行业投资方式建议